一站式咨询服务

客户为上、精益求精、安全守信、永续创新
全国免费咨询热线:
13177775055

社会稳定风险评估收费标准和资料清单

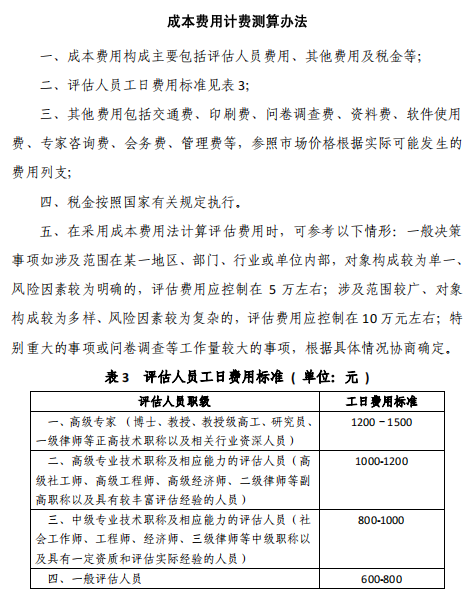
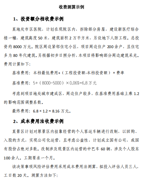
社会稳定风险评价费

在项目投资决策过程中,受委托的咨询机构对项目社会稳定风险分析报告进行综合评价以及编制项目社会稳定风险分析报告的咨询服务收费。


适用条件:按规定需报国家、省审批、核准的项目;跨市的项目;政府部门要求开展社会稳定风险评估的项目。

图片


计算依据

(1)国家级:《关于印发<国家发展改革委重大固定资产投资项目社会稳定风险评估暂行办法>的通知》(发改投资〔2012〕2492号)

(2)地方级:广东省发展改革委《关于印发重大项目社会稳定风险评估暂行办法的通知》(粤发改重点[2012]1095 号)《上海市发展改革委、财政局关于印发<上海市重点建设项目社会稳定风险评估咨询服务收费暂行规定>和<上海市重点建设项目社会稳定风险评估咨询服务收费暂行标准>的通知》[沪发改投(2012)130号]



取费标准

大部分地区暂无社会稳定风险评估收费标准,实际收费以市场价为准。

上海市

图片
图片
图片

宁波市

图片
图片
图片
图片
图片



资料清单

项目社会稳定风险评估报告编制资料清单

1、项目前期审批手续办理进展及建设施工进展情况说明。

2、项目可行性研究报告

3、项目用地红线图、总平面图等有关图件

4、项目前期已完成的相关报告:(有则提供)

如项目环境影响报告书(表)、水土保持方案书(表)、安全预评价报告、地质灾害危险性评估报告、防洪评价报告等。

5、项目已取得的相关批复文件

(1)发改部门出具的立项批复、备案核准证明、可研批复等;

(2)自然资源规划部门出具的用地预审与选址意见书、建设用地规划许可证等土地权属证明文件;

(3)其他有关部门出具的环境影响评价、水保方案、安全预评价、地灾评估、防洪评价等批复意见,有则提供。

6、与本项目相关的政府政策文件、会议纪要、通知公示等

7、项目是否涉及拆迁?如涉及,请提供项目拆迁相关文件及情况说明,包括:

(1)项目拆迁手续办理及拆迁工作实施进展说明;

(2)拆迁房屋数量及建筑面积分别为多少?安置户数多少?拆迁总费用多少?

(3)当地政府发布的房屋征收决定公告、房屋征收补偿方案;

(4)若已签订拆迁补偿协议,请提供。


土地征收社会稳定风险评估报告编制资料清单

1、用地勘测定界报告书(含用地红线图)

2、项目可行性研究报告(含文本及图纸,有则提供)

3、项目已取得的批复文件,包括:(有则提供)

(1)发改部门出具的备案证明、建议书批复、可研批复等;

(2)自然资源规划部门出具的选址意见书、用地预审意见等;

(3)与本项目相关的政府政策文件、会议纪要、通知公示等;

(4)如果项目涉及占用林地,还应提供林业部门出具的使用林地审核同意书。

4、项目征地相关文件及说明,包括:[需通过征地主管部门(自然资源规划部门、乡镇政府办、村委会等)提供]

(1)项目征地进展情况;

(2)项目征地批次;

(3)政府部门发布的征收土地预公告、房屋征收决定公告;

(4)征地调查统计表(含土地现状调查、被征地农民养老保险调查);

以下材料有则提供:

(5)征地拆迁补偿安置方案;

(6)征地拆迁补偿协议;

(7)征拆补偿费落实凭证,如预付证明、转账凭证、银行业务回单等;

(8)其他相关支撑材料或说明,如听证情况、养老保险办理情况等。


文章分类: 招商加盟
服务热线:
13177775055
联系地址:江西省南昌市西湖区银环路298号                                                                                                                                                   关于我们        在线留言